yabo鸭脖官网
欢迎访问贵州大学明德学院--学生工作处!
学院主页
|
加入收藏
首 页
部门简介
学生事务
学生资助
思政教育
国防教育
人物风采
下载专区
2025年12月6日 15:56:08 Sat
当前位置:
首页
>>
学生事务
>>
评优评奖
>>
正文
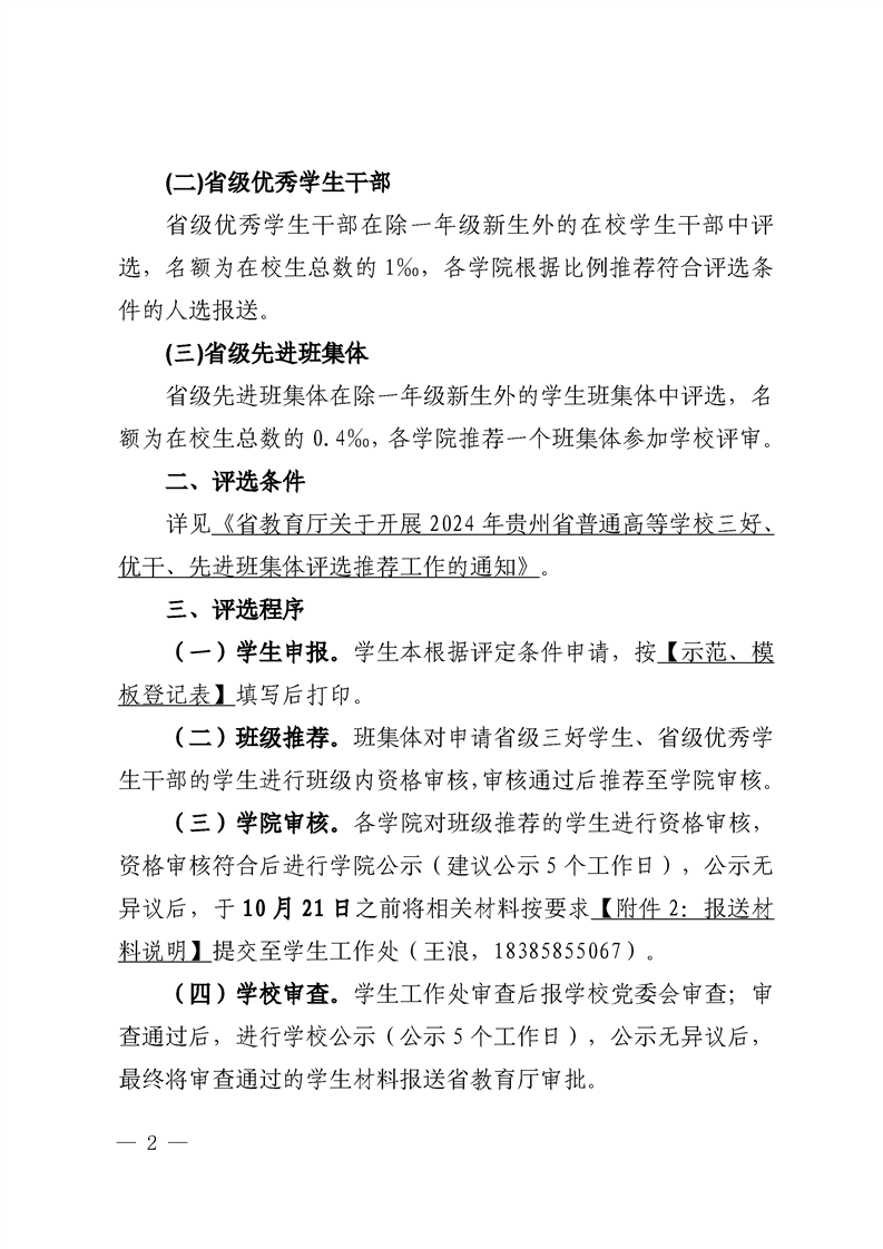
关于开展2024年贵州省普通高等学校三好学生、优秀学生干部、先进班集体评选推荐工作的通知
来源:
作者:
编辑:
杨亮
日期:
2024-09-29
点击率:
1322
[我要打印]
[关闭]
摘要:
引题:
关键字:
作者:
编辑:
杨亮
上一篇:
yabo鸭脖官网关于2023-2024学年优秀学生奖学金、三好、优干等评审名单的公示
下一篇:
yabo鸭脖官网2024届十佳毕业生 评选结果揭晓
网站声明
|
网站管理
地址:yabo鸭脖|官网 邮编:550025
技术支持:
贵州佰仕佳信息工程有限公司