yabo鸭脖官网
网站首页
专题首页
通知公告
学院概况
学院要闻
党团建设
专业介绍
学生工作
教师风采
心理健康
教务教学
招生就业
经管校友
下载专区
学院团总支
教务教学
当前位置:
专题首页
>>
教务教学
>> 正文
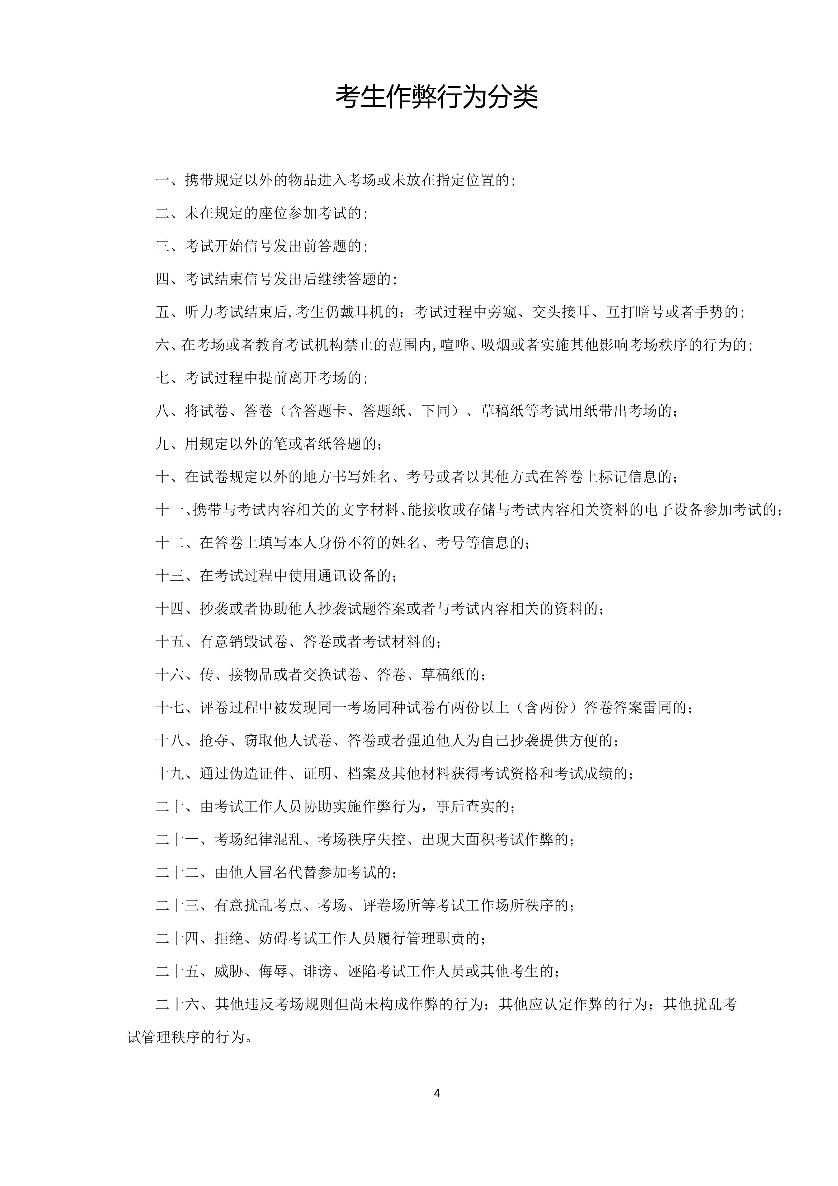
全国大学英语四、六级考生须知
来源:
作者:
编辑:
张修乐
日期:
2025-12-10
点击率:
184
[我要打印]
[关闭]
摘要:
引题:
关键字:
作者:
编辑:
张修乐
上一篇:
关于2026年3月全国计算机等级考试报名工作的通知
下一篇:
关于开展 2025-2026学年第一学期期中学评教工作的通知
网站地图
|
版权声明
|
隐私说明
地址:yabo鸭脖|官网
纳税人识别号:52520000090327188H
黔ICP备号
学校官微
学校官博