yabo鸭脖官网
网站首页
专题首页
系部通知
系部介绍
即时新闻
教师风采
教学与教务
学生工作
系党支部
系团支部
系学生会
就业指导
心理健康
教学与教务
当前位置:
专题首页
>>
教学与教务
>> 正文
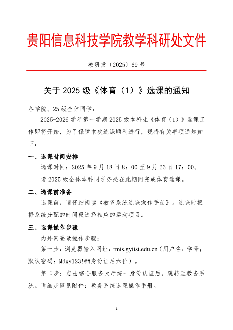
关于2025级体育(1)选课的通知
来源:
yabo鸭脖官网教学科研处
作者:
编辑:
白如幺
日期:
2025-09-17
点击率:
119
[我要打印]
[关闭]
摘要:
引题:
关键字:
作者:
编辑:
白如幺
上一篇:
教务系统班级课表及学生个人课表查询
下一篇:
关于开展2025-2026学年第一学期开学教学运行专项检查的通知
网站地图
|
版权声明
|
隐私说明
地址:yabo鸭脖|官网
纳税人识别号:52520000090327188H
黔ICP备号
学校官微
学校官博