yabo鸭脖官网
网站首页
专题首页
学院新闻
学院介绍
教师风采
党建动态
学院团总支、学生会
毕业生工作
学生工作
教务教学
下载专区
教务教学
当前位置:
专题首页
>>
教务教学
>> 正文
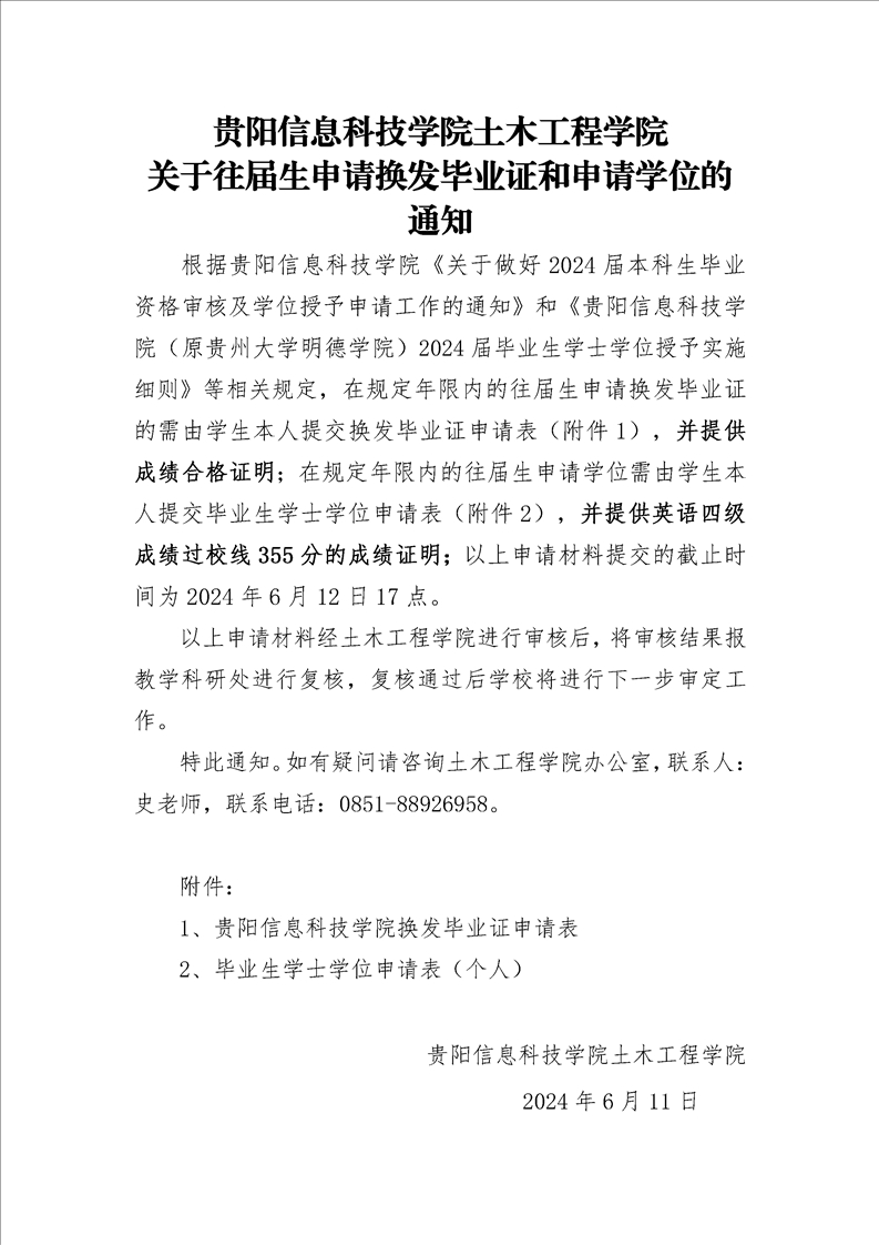
yabo鸭脖官网土木工程学院关于往届生申请换发毕业证和申请学位的通知
来源:
作者:
编辑:
付豪
日期:
2024-06-11
点击率:
7816
[我要打印]
[关闭]
摘要:
引题:
关键字:
附件1:yabo鸭脖官网换发毕业证申请表.doc
附件2:毕业生学士学位申请表(个人)(3).xls
作者:
编辑:
付豪
上一篇:
关于做好 2024-2025-1 学期学籍异动学生 补修课程报名的通知
下一篇:
yabo鸭脖官网关于转发《2024 年度全国教 育科学规划专项申报公告》的通知
网站地图
|
版权声明
|
隐私说明
地址:yabo鸭脖|官网
纳税人识别号:52520000090327188H
黔ICP备号
学校官微
学校官博