yabo鸭脖官网
English
|
学生
|
考生及访客
|
校友
|
书记校长信箱
|
校务公开
首页
yabo鸭脖官网
学校简介
现任领导
学校新闻
学校规章制度
校园风光
办事指南
校训
校徽
资料下载
学校荣誉
机构设置
通知公告
党建思政
党建工作
思政工作
学生工作
网络党校
教学机构
信息工程学院
数字传媒学院
健康管理学院
智能工程学院
土木工程学院
经济管理学院
公共教学部
思政教学部
继续教育部
管理机构
学校党政办
党群工作部
人力资源处
教学科研处
学生工作处
招生就业处
团委工作
图书信息中心
保卫处
信息中心
后勤处
实践实训中心
招生就业
招生信息网
就业信息网
合作交流
本科评估
当前位置:
首页
>>
信息公开
>>
学院采购
>>
正文
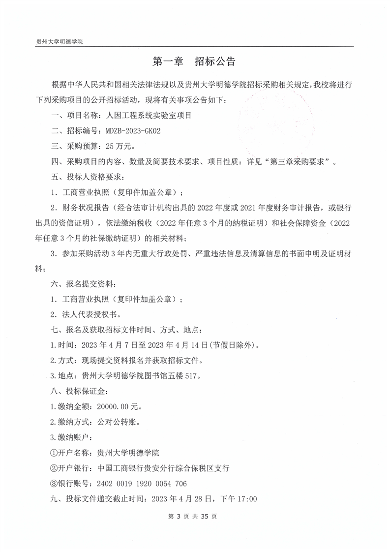
人因工程实验室招标公告
来源:
作者:
编辑:
蒲松运
日期:
2023-04-07
点击率:
2126
[我要打印]
[关闭]
摘要:
引题:
关键字:
E-mail:
分享到:
搜狐微博
新浪微博
网易微博
腾讯微博
作者:
编辑:
蒲松运
上一篇:
计算机实验室招标公告
下一篇:
2023年图书馆纸质图书招标公告
网站地图
|
版权声明
|
隐私说明
地址:yabo鸭脖|官网
纳税人识别号:52520000090327188H
黔ICP备号
学校官微
学校官博